Be Coder
소프트웨어 개발단계 : 프로세스 모델 본문
1. 프로세스의 정의
프로세스 : 일이 처리되는 과정이나 공정. 즉, 주어진 일을 해결하기 위한 목적으로 그 순서가 정해져 수행되는 일련의 절차
프로세스의 목적 : 이전에 얻은 노하우를 전달 -> 시행착오 감소 -> 빠르게 적응. 즉, 가이드 역할
프로세스의 3요소
1. 작업들의 관계를 정의하는 절차와 방법
2. 도구와 장비
3. 능력, 교육 및 동기가 부여된 인원
2. 소프트웨어 프로세스의 정의
- 소프트웨어 개발에서의 프로세스
> 작업(task)순서의 잡합 + 제약 조건(일정, 예산, 자원) 을 포함하는 일련의 활동(activity)
> 작업(task) : 소프트웨어를 개발할 때 일을 수행하는 작은 단위
- 좁은 의미의 소프트웨어 개발 프로세스
> 소프트웨어 제품을 개발할 때 필요한 절차, 과정, 구조
> 사용자의 요구사항을 소프트웨어 시스ㅌ템으로 구현하기 위한 일련의 활동
- 넓은 의미의 소프트웨어 개발 프로세스
> 절차, 구조, 방법, 도구, 참여자까지 모두 포함.
> 소프트웨어 개발 목적을 이루는데 필요한 통합적 수단
3. 소프트웨어 개발 프로세스
- 단계(빨강은 input, 파랑은 output)
1. 계획(Project Plan, QA Plan, SRS - Sofeware Requirements Specification)
2. 요구분석
3. 설계(Design Document)
4. 구현(Software)
5. 테스트(Test Plan, Test Report)
6. 유지보수
- 소프트웨어 프로세스 모델의 정의
> 소프트웨어 개발 생명주기
> 소프트웨어를 어덯게 개발할 것인가에 대한 전체적인 흐름을 체계화한 개념
> 개발 계획 수립부터 최종 폐기 때까지의 전 과정을 다룸
> 순차적인 단계로 이루어 짐
- 소프트웨어 프로세스 모델의 목적
> 공장에서 제품을 생산하듯이 소프트웨어 개발의 전 과정을 하나의 프로세스로 정의
> 주어진 예산과 잔원으로 개발하고 관리하는 방법을 구체적으로 정의
> 고품질의 소프트웨어 제품 생산을 목적으로 함
- 소프트웨어 프로세스 모델의 역할
> 프로젝트에 대한 전체적인 기본 골격을 세워줌
> 일정 계획을 수립할 수 있음
> 개발 비용 산정 뿐 아니라 여러 자원을 산정하고 분배할 수 있음
> 참여자 간에 의사소통의 기준을 정할 수 있음
> 용어의 표준화를 가능하게 할 수 있음
> 개발 진행 상황을 명확히 파악할 수 있음
> 각 단계 별로 생성되는 문서를 포함한 산출물을 활용하여 검토할 수 있음
4. 소프트웨어 프로세스 모델
- 선형 순차적 모델
> Linear sequential, Waterfall, Classic life cycle
- 폭포수 모델(Waterfall)
- 장점 : 관리의 용이, 체계적인 문서화, 요구사항의 변화가 적은 프로젝트에 적합
- 단점
> 각 단계는 앞 단계가 완료되어야 다음 단계 수행 가능.
> 각 단계의 결과물이 완벽한 수준으로 작성되어야 다음 단계에 오류를 넘기지 않음.
> 사용자가 중간에 가시적인 결과를 볼 수 없다.
- V 모델

: 소프트웨어 개발 프로세스로 폭포수 모델의 확장된 형태
-> 산출물 중심(폭포수 모델) vs 각 개발 단계 검증에 초점(V 모델)
: 코딩 단계에서 위쪽으로 꺾여 알파벳 V자 모양으로 진행
: 개발 생명 주기의 각 단계와 그에 상응하는 소프트웨어 시험 각 단계의 관계를 보여줌.
: 소프트웨어 개발의 각 단계마다 상세한 문서화를 통해 작업을 진행하는 방법을 사용.
: 테스트 설계와 같은 테스트 활동을 코딩 이후가 아닌 프로젝트 시작 시에 함께 시작함.
: 전체적으로 많은 양의 프로젝트 비용과 시간을 감소함.
- 진화적 프로세스 모델
: 선형순차적 모델의 대표가 폭포수 모델이라면, 진화적 프로세스의 대표는 프로토타입 모델

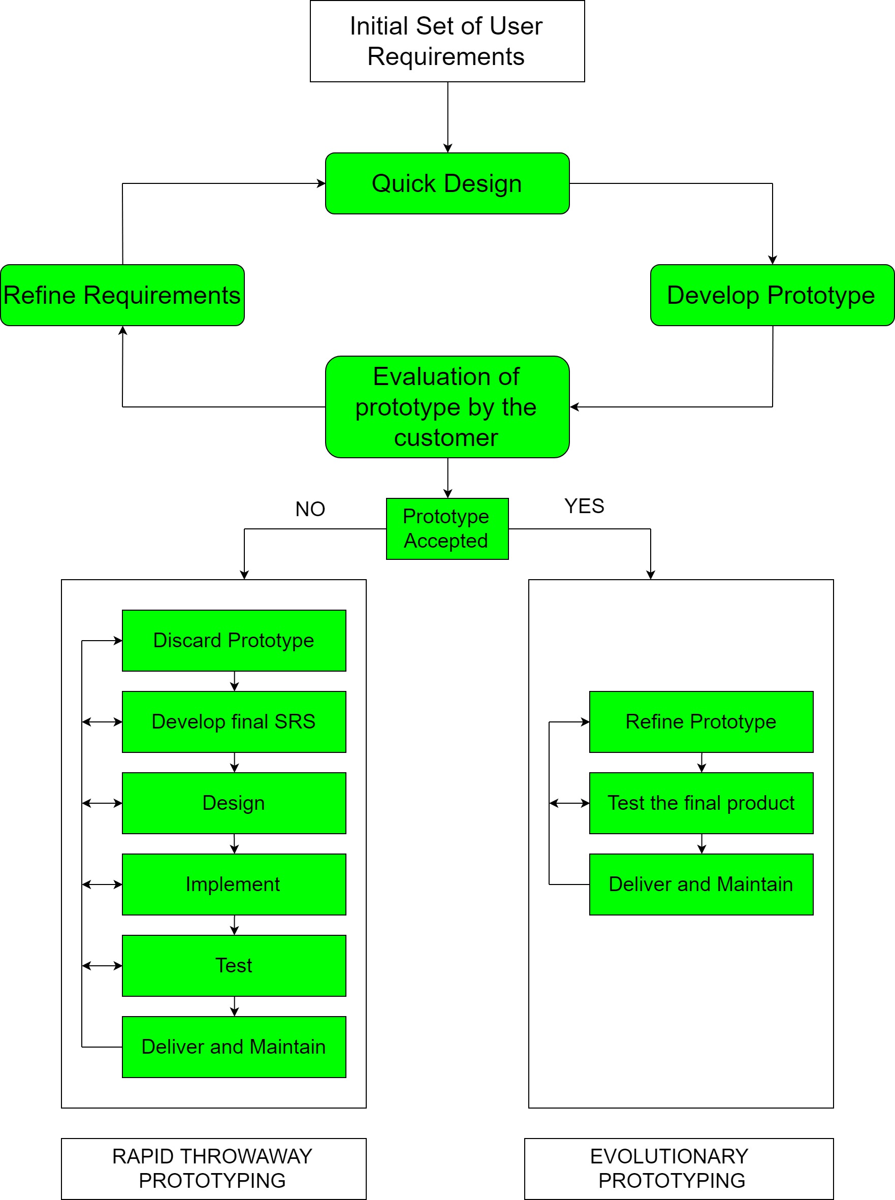
- 프로토타입 모델
: 대량 생산에 앞서 미리 제작해보는 원형 또는 시제품으로, 제작물의 모형
- 소프트웨어에서의 프로토 타입
: 정식 절차에 따라 완전한 소프트웨어를 만들기 전에 사용자의 요구를 받아 일단 모형을 만들고 이 모형을 사용자와 의사소통하는 도구로 활용.
- 개발 절차

요구사항 정의 및 분석 -> 프로토타입 설계 -> 프로토타입 개발-> 사용자의 평가 -> 구현 추가 및 수정
1. 요구사항 정의 및 분석
> 1차로 개략적인 요구 사항 정의 후 2차, … n차를 반복하며 최종 프로토타입 개발
2. 프로토타입 설계
> 완전한 설계 대신, 사용자와 대화할 수 있는 수준의 설계
> 입출력 화면을 통한 사용자 인터페이스 중심 설계
3. 프로토타입 개발
> 완전히 동작하는 완제품을 개발하는 것이 아님.
> 입력 화면을 통한 사용자의 요구 항목 확인.
> 출력 결과를 통해 사용자가 원하는 것인지 확인
4. 사용자에 의한 프로토타입 평가
> (프로토타입 평가 -> 추가 및 수정 요구 -> 프로토타입 개발) 반복
5. 구현
> 최종 프로토타입 개발
- 장점
: 반복된 요구사항 정의를 통해 사용자 요구가 충분히 반영된 요구 분석 명세서 작성
: 프로토타입이 의사소통 도구로 활용
: 초기 프로토 타입 사용을 통한 새로운 요구사항 발견
: 프로토타입 사용을 통한 완성품의 예측 가능
- 단점
: 반복적 개발을 통한 투입 인력 및 비용 산정의 어려움
: 프로토타이핑 과정에 대한 통제 및 관리의 어려움
: 중간 산출물 생성의 어려움
: 불명확한 개발 범위로 인한 개발 종료 및 목표의 불확실성
- 나선형 모델

진화적 프로토타입 + 위험 분석
위험 분석 단계의 위험 요소의 예
: 빈번히 변경되는 요구사항
: 팀원들의 경험 부족
: 결속력이 떨어지는 팀워크
: 프로젝트 관리 부족
- 개발 절차
1. 계획 및 요구 분석 단계
2. 위험 분석 단계
3. 개발 단계
4. 사용자 평가 단계
- 장점
: 사전 위험 분석을 통한 돌출 위험 요소 감소
-> 프로젝트 중단 확률 감소
: 사용자 평가에 의한 개발 방식
-> 요구가 충분히 반영. 사용자 불만 감소
- 단점
: 반복적 개발에 의한 프로젝트 기간 연장 가능.
: 반복 회수 증가에 따른 프로젝트 관리의 어려움.
: 위험 관리의 중요 -> 위험 전문가 필요에 따른 부담
- 단계적 개발 모델

릴리즈 구성에 따른 분류
1. 점증적 개발 방법
2. 반복적 개발 방법
> 개발 범위 증가, 품질 증가
- 통합 프로세스 모델
폭포수 모델 문제점 - > 해결 방안 -> 반복적 개발 방법

- 통합 프로세스(UP) 모델

> 기본 개념 전체 생명주기를 지원하는 절차 중심의 프레임워크
: 도입, 구체화, 구축, 전이 단계의 과정 안에서 세부 개발 활동이 반복적으로 이루어짐.
>요구사항에 적합하도록 프로세스의 조정 및 수정 가능
: 각 단계에 종합적으로 수행되는 활동이 있지만 어느 시점에서 종료되기 보다는 지속적인 반복과 개선이 수행됨
- 통합 프로세스 모델 특징
> 반복적이고 점진적임.
> 아키텍처의 정의를 중요하게 생각하며 견고한 개념 가능
- 쓰임새와 물질을 토대로 아키텍처를 먼저 구축 후 구현
> 아키텍처와 객체지향이 중요해짐에 따라 활용도 증가
> actor와 usecase 활용
- 통합 프로세스 UP 방법

- 통합 프로세스 UP 모델의 절차
1. 도입 단계(inception phase)
> 이해관계자가 협동으로 개발을 준비하는 단계
> 프로젝트의 목표와 실현가능성에 대해 파악
> 대략적인 비용 평가
> 중요한 요구사항을 쓰임새, 행위자 수준으로 분석
> 핵심 요구사항에 대한 프로토타입 구현
2. 구체화 단계(elaboration phase)
> 대부분의 요구사항과 아키텍처를 정립하는 단계
> 요구사항의 대부분을 쓰임새로 작성하고 설명
> 설계 단계에서 실행 가능한 아키텍쳐의 설계
> 구축 단계에 대한 상세한 프로젝트 계획 수립
> 구현은 시스템의 중요한 기능에 국한
3. 구축 단계(construction phase)
> 아키텍처 설계를 토대로 소프트웨어 구현
> 사용자에게 인도 가능한 시스템 구현
> 시스템의 모든 컴포넌트 개발, 평가
> 구현, 평가에 치중
4. 전이 단계(transition phase)
> 제품의 완성 단계
> 개발을 완료하고, 품질을 보장하여 사용자에게 인도
> 사용자 환경에서의 인수 시험, 교육훈련
> 설계, 구현, 평가에 치중
5. 도입/구체화/구축/전이 단계의 공통 작업
- 장점
> 기술적 또는 요구사항 변경 등에 대한 위험요소를 초기에 완화시킬 수 있음 (반복, 점증적 개발 장점)
> 진척 사항을 가시화할 수 있음(UML)
> 발주자의 실제 요구 사항에 근접한 시스템을 만들 수 있음(고품질 소프트웨어 개발 확률 올라감)
> 이전 반복을 통해 얻은 교훈은 다음 반복의 피드백으로 작용함
-> 반복이 거듭될수록 노하우 및 개발자의 스킬 숙달
- 애자일 프로세스 모델
- agile : 날렵한, 민첩한
- 즉, 애자일 모델은 고객의 요구에 민첩하게 대응하고, 그때 그때 주어지는 문제를 풀어나가는 방법론
- 애자일의 기본 가치
> 프로세스와 도구 중심이 아닌, 개개인과의 상호 소통 중시
> 문서 중심이 아닌, 실행 가능한 소프트웨어 중시
> 계약과 협상 중심이 아닌, 고객과의 협력 중시
> 계획 중심이 아닌, 변화에 대한 민첩한 대응 중시
- 애자일의 개발 방법
> 반복적인 개발을 통한 잦은 출시를 목표로 함.
프로토타입 개발 -> 사용자 확인 -> 일부 기능 사용
- 애자일과 폭포수 모델의 비교
| 구분 | 애자일 모델 | 폭포수 모델 |
| 추가 요구 사항의 수용 | 추가 요구 사항을 수용할 수 있는 방법의 설계 | 추가 요구 사항을 반영하기 어려운 구조 |
| 릴리스 시점 | 수시로 릴리스 | 최종 완성품을 릴리스 |
| 시작 상태 | 시작 단계는 미흡, 점차 완성도 높아짐. | 시작 단계에서 완성도 매우 높음 |
| 고객과의 의사소통 | 처음부터 고객 참여 유도. 대화를 통해 개발 진행 | 사용자와 산출물의 근거 중심. 대화 부족 |
| 진행 상황 점검 | 개발자와 고객은 개발 초기부터 진행 상황 공유 | 단계별 산출물의 결과로 개발 진척 상황 점검 |
| 분석/설계/구현 진행 과정 | 하나의 단계나 반복 안에 분석/설계//구현 과정이 모두 포함되어 동시 진행 | 분석/설계/구현 과정이 명확 |
| 모듈(컴포넌트) 통합 | 개발 초기부터 빈번히 통합. 문제점을 빨리 발견하고 수정하는 방식 | 구현이 완료된 후에 모듈간의 통합 작업 수행 |
- 애자일 개발 방법론(스크럼)
- 스크럼 개발 프로세스
: 소프트웨어 개발보다는 팀의 개선과 프로젝트 관리를 위한 애자일 방법론
: 경험적 관리 기법 중 하나
: 구체적인 프로세스를 명확하게 제시하지 않음
: 개발 팀(조직)을 운영하는 효율적인 운영 방식(지침)
- 스크럼 방식의 진행 과정

- 스크럼 방식에서 사용되는 용어
1. 제품 기능 목록(product backlog) 작성
> 우선순위가 매겨진 사용자의 요구 사항 목록
2. 사용자 스토리(user story)작성 및 스토리 포인트(story point) 산정
> 사용자 스토리 : 메모지 한 장에 구현할 기능을 사용자 관점에서 사용자 언어로 작성한 사용자 요구 사항
> 스토리 포인트 : 사용자 스토리를 수행하는데 걸리는 상대적인 개발 기간(시간)
3. 스프린트(sprint)
> ‘전력 질주’
> 작업량으로 볼 때 그렇게 많지 않고, 개발 기간도 짧음
> 작은 단위의 개발 업무를 단기간 내에 전력 질주하여 개발한다는 뜻
> 예) 계획: 소프트웨어 공학 원고 작성, 총기간(1년), 1장/(10일~40일) -> 스프린트 = 반복 주기 = 10일~40일
4. 스프린트 구현 목록(sprint backlog)
> 각각의 스프린트 주기에서 개발할 작업 목록
> 세부 작업 항목과 작업자, 예상 작업 시간 등에 관한 정보를 작성
5. 소멸 차트(burndown chart)
> 시간이 지남에 따라 소멸되고 남은 것을 표현
> 계획 대비 작업이 어떻게 진행되고 있는지를 날짜별로 남은 작업량으로 표현
6. 스프린트 계획 회의(sprint planning meeting)
> 전체적인 스프린트 계획 회의 : 가장 높은 순위의 항목에 관심. 그 배경과 목표에 대해 팀원들과 토의. 제품 책임자의 의도 파악.
> 세부적인 스프린트 계획 회의 : 우선순위 높은 항목의 구현에 대한 구체적인 작업 계획 세움. 결정된 개발 항목에 대한 스프린트 구현
목록 작성. 정해진 작업 수행 소요 시간 추정
7. 스프린트 현황판(task board)
> 개발 팀의 개발 현황(진척도, 남은 작업, 진행 속도)을 나타냄
8. 최종 제품(finished work)
> 모든 스프린트 주기가 끝나면 제품 기능 목록에서 개발하려고 했던 제품이 완성.
9. 스프린트 검토회의(sprint review)
> 하나의 스프린트 반복 주기(2~4주)가 끝났을 때 생성되는 실행 가능한 제품에 대해 검토
> 스프린트 목표를 달성했는지 작업 진행과 결과물을 확인
> 전체 흐름을 확인하여 비즈니스 가치를 점검
10. 스프린트 회고(sprint retrospective)
> 스프린트에서 수행한 활동과 개발한 것을 되돌아 봄
> 개선점은 없는지, 팀이 정한 규칙이나 표준을 잘 준수했는지 등을 검토
> 문제점을 확인하고 기록하는 정도로만 진행
> 추정 속도와 실제 속도를 비교해보고, 차이가 크면 그 이유를 분석
> 프로세스 품질은 측정하지 않음
- 스크럼 방식의 장점
> 실행 가능한 제품을 통해 사용자와의 충분한 의견 조율 가능
> 일일 회의를 통한 팀원들 간의 신속한 협조와 조율 가능
> 일일 회의 시 직접 자신의 일정 발표를 통한 업무 집중 환경 조성
> 다른 개발 방법론들에 비해 단순하고 실천 지향적
> 팀의 문제를 해결할 수 있는 스크럼 마스터의 능력(역할)
> 프로젝트 진행 현황을 통한 신속하게 목표와 결과 추정 가능, 목표에 맞는 변화 시도 가능
- 스크럼 방식의 단점
> 추가 작업 시간 필요 : 반복 주기가 끝날 때마다 실행 가능하거나 테스트할 수 있는 제품을 만들어야 하기 때문.
> 일일 스크럼 회의를 15분 안에 마쳐야 함 : 길어지는 회의 시간으로 인한 작업의 방해
> 투입 공수 불측정에 따른 효율성 평가 불가 : 투입 공수 불측정으로 인해 얼마나 효율적으로 수행되었는지 모름
> 프로세스 품질 평가 불가 : 프로세스 품질 미평가로 인한 품질 관련 활동이 미약하고 품질의 정도를 알 수 없음
- XP(Extreme Programming)
> 고객이 원하는 양질의 소프트웨어를 짧은 시간에 구축, 전달
> Agile 기법 : 즉시 변경, 경량화 기법
: 고객의 요구사항은 변경된다는 가정
> 4개의 가치, 13개의 실천사항 제시
- 특징
> 모바일이나 쇼핑몰처럼 즉각 요구가 반영되어야 하는 분야에 적합
> 신기술 도입, 경험 부족, 이해가 부족한 상황에 사용
> 나선형 모델을 좀 더 극단적으로 사용(위험 분석) - 시험을 강조
> 개발자가 소규모(10명 내외), 같은 공간 사용시 적합.
- XP의 4가지 가치
1. 의사소통(Communications)
- 고객, 개발자, 관리자간의 원활한 의사소통
- On-site 고객, Whole-팀, Stand-up 미팅
2. 피드백(Feedback)
- 신속한 개발 -> 고객과 시험 -> 신규 요구 반영
- 지속적으로 시험결과를 통합 -> 도출 결과 반영
3. 단순성(Simplicity)
- 설계의 단순함-> 군더더기 제거, 100% 정상코드 추구
- 문서화 축소
4. 용기(Courage)
- 요구사항 및 기술변경에 대해 대처
'소프트웨어 공학' 카테고리의 다른 글
| 소프트웨어 개발 단계 : 품질 / 프로젝트 관리 / IT 용어 정리 (0) | 2020.03.08 |
|---|---|
| 소프트웨어 개발 단계 : 설계 / 구현 / 테스트 (0) | 2020.03.08 |
| 소프트웨어 개발단계 : 계획 / 요구 분석 / 위험 (0) | 2020.03.08 |
| 소프트웨어 공학이란 (0) | 2020.03.08 |